德州晚报全媒体讯 近日,山东省高级人民法院、山东省公安厅、山东省司法厅联合发布关于印发《山东省道路交通事故损害赔偿项目计算标准(试行)》(以下简称《标准》)的通知,该标准自2026年1月1日起施行。
《标准》根据《中华人民共和国民法典》《最高人民法院关于审理人身损害赔偿案件适用法律若干问题的解释(2022年修正)》《最高人民法院关于审理道路交通事故损害赔偿案件适用法律若干问题的解释(2020年修正)》等法律、司法解释规定研究制定。
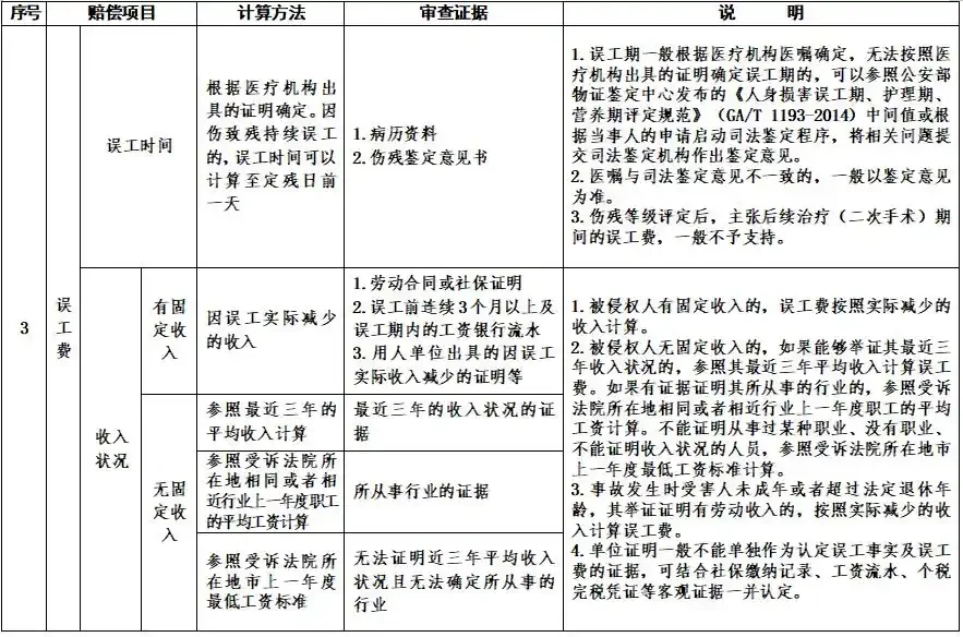
《标准》共细分医疗费、误工费、护理费、交通费、住院伙食补助费等17类赔偿项目,每类目赔偿项目配合说明相应计算方法,以及审查证据,和具体情况的相应说明。旨在全面规范道路交通事故损害赔偿纠纷处理尺度,统一保险理赔、行政调解、人民调解和司法裁判标准,提高纠纷多元化解实效。
《标准》要求,全省公安机关、调解组织应当按照上述标准开展调解工作,提高调解的公正性;全省各级法院应当适用上述标准审理新受理的道路交通事故损害赔偿案件,本标准施行前已经受理、施行后尚未审结的一审、二审案件,本标准施行前已经终审、施行后当事人申请再审或者按照审判监督程序决定再审的案件,不适用本标准。
本标准施行后,法律、司法解释有新规定的,按新规定执行。试行中遇到的有关问题,请及时层报省法院审监二庭、省公安厅交通管理总队、省司法厅人民参与和促进法治一处。
山东省道路交通事故损害赔偿项目计算标准
↓↓↓







