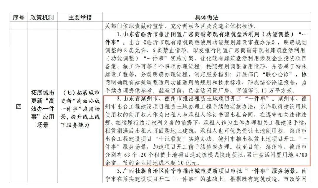
近日,德州市审批服务局租赁土地项目开工“一件事”、项目全过程跟踪服务经验做法成功入选住房城乡建设部办公厅、自然资源部办公厅联合印发《完善城市更新工程项目建设实施管理机制可复制经验做法清单》,面向全国推广。

近年来,德州市审批服务局创新推出租赁土地项目开工“一件事”改革,允许取得建设用地使用权的使用权人作为出租人与承租人签订书面出租合同,在遵守相关法律法规、继续履行约定权利义务的前提下,承租人作为主体办理相关工程建设手续,租赁期满后出租人可回购地上建筑,承租人也可优先受让土地使用权。截至目前,已助力22个项目快速办理审批手续,累计盘活闲置用地800余亩,节约企业用地成本超1.4亿元,相关建设手续办理缩短至10天,助力企业提前6个月投产,新增就业岗位200余个,为地方政府增创产值过亿元,实现经济效益与社会效益“双丰收”。
为进一步拓展城市更新“高效办成一件事”应用场景,协调解决我市项目建设堵点难点问题,市审批服务局联合市自然资源局、市住房和城乡建设局等部门,主动对接投资主体,搭建涵盖政策解读、帮办代办、技术预审、流程定制的全流程服务体系,通过组建审批服务帮办团队、优化竣工联合验收等创新机制举措,大幅压缩项目落地周期。截至目前,累计服务项目600余个。


下一步,市审批服务局将持续聚焦城市更新“高效办成一件事”应用场景,进一步完善租赁土地开工“一件事”配套政策,细化城市更新项目全生命周期管理服务,提升线上线下服务能力,为我市城市更新与民营经济高质量发展贡献更多审批力量。来源:德州市行政审批服务局